· Michele Mazzucco · Post · 9 min read
You wouldn’t queue like that in a store. So why at an airport?
Why do airport queues feel so much worse than lines anywhere else? In this article, we explore what airlines and airports can learn from retail—where smarter layouts, real-time updates, and customer-centered design turn waiting into a competitive advantage.

You know the feeling: you just want to get to your gate, but the check-in line snakes past the kiosks, security is jammed, and boarding feels like organized chaos. For travelers, airport queues are among the most stressful and frustrating parts of the journey.
While security and immigration fall under government purview, airlines have significant control over the check-in, bag drop, and boarding processes – areas where queues can significantly impact passenger experience, operational efficiency, and staff morale.
Airports are complex systems, no doubt. But for too long, queuing has been viewed by many as a necessary evil in air travel. What if it didn’t have to be? What if the wait could be less frustrating, more predictable, or even, dare we say, better? To find solutions, perhaps we need to look outside the immediate confines of the aviation industry. And a surprisingly rich source of inspiration? Retail.
Retailers, especially large ones with high customer traffic, have spent decades obsessing over customer flow, checkout efficiency, managing queues, and make waiting feel less like… well, waiting.
In this article, we explore what airports (and airlines) can learn from the science and design of queues in retail, why it matters for both perception and profit, and where they can start making improvements.
Table of contents
- Why queues matter more than you think
- Mapping the trouble spots
- The hidden costs of airport queues
- What retail gets right (and airports don’t)
- What is different about airports?
- What airlines and airports can steal from retail
- The psychology of queuing: invisible triggers
- Recovery matters too
- Conclusion: waiting is inevitable. Frustration isn’t.
Why queues matter more than you think
As the holiday travel season approaches, we are once again entering the time of year when headlines about long delays and stranded passengers fill the news. Every summer brings new stories of overwhelmed terminals, missed connections, and frustration. But while seasonal surges in travel are predictable, the chaos they bring doesn’t have to be.
A long wait doesn’t just waste time. It changes how people feel about the experience. Psychologists who study customer behavior often repeat this phrase:
The perception of time passing is more important than the actual time passing in a queue.
That is critical in an airport setting. A five-minute wait with no explanation can feel worse than a ten-minute wait with progress and clear updates. When passengers are standing still, watching the clock, stress builds. And stressed travelers complain, spend less, and are less likely to choose the same airline in the future.
Poor queue experiences lead to missed connections, revenue loss from unspent time in duty-free shops, and increased operational strain when systems fall out of sync. Different studies show that excessive waiting not only harms passenger satisfaction but also disrupts the financial and logistical performance of airport operations. We have also written about the broader costs of long wait times across industries, and many of those dynamics apply directly to airports.
Mapping the trouble spots
Airports are full of queues—check-in, bag drop, security, passport control, boarding, even at the taxi stand. Most are treated as isolated choke points but in reality, they are all connected. A bottleneck at one touchpoint often creates pressure at another.
While the structure of these queues may seem predictable, every airport—and every airline—runs them slightly differently. In some terminals, travelers face security screening before even entering the building, while international flights often involve an additional passport check after landing.
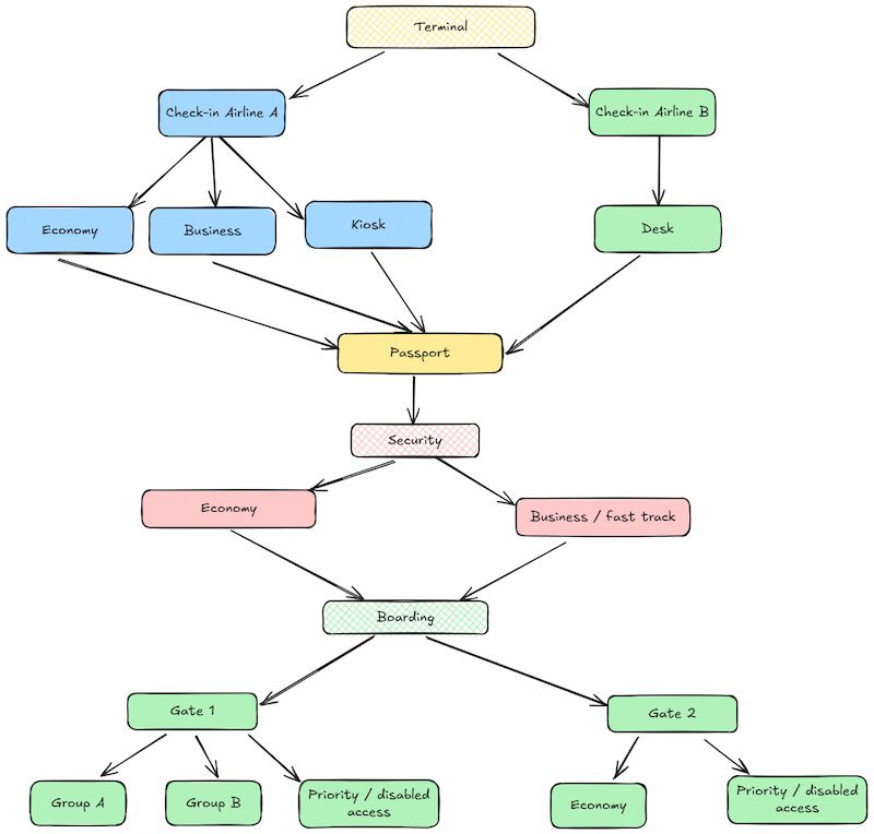
In a typical journey, see Figure 1, a traveler might move from:
- Check-in, split by airline and procedure (e.g., self-serve kiosks vs staffed counters)
- Through passport control, which may differ by citizenship or flight type
- Into security, where fast-track and economy passengers are split again
- Toward boarding, where groups, zones, and priority tiers all create their own micro-queues

Figure 1 - Queues don’t operate in isolation: one delay—at check-in, passport control, or security—can throw the entire flow off balance.
But that’s not the end. Once you have landed, you may find yourself in yet another queue—for baggage claim, customs, or even just a ride home.
The key takeaway? These queues don’t operate in isolation. A delay at one stage (say, check-in) can compress or overload the next (like security). Designing with flow in mind—not just individual stations—leads to smarter, calmer experiences.
This kind of interconnected congestion isn’t unique to airports. Retailers figured out long ago that you can’t optimize a store just by fixing the checkout counter. You have to design for the full customer journey—from entrance to exit.
Airports, by contrast, often leave passengers to navigate disjointed flows, each designed in isolation for operational or security needs, rather than a unified traveler experience.
The hidden costs of airport queues
Unmanaged queues at the airport often result in:
- Missed flights and tight connections
- Congestion that ripples through boarding gates and waiting areas
- Staff stress and misallocation
- Lost retail and food revenue as passengers arrive late to commercial zones
- Negative reviews, complaints, and reduced Net Promoter Scores (NPS)
And here is the kicker: passengers often blame the airline, not the airport—even when the issue lies in a shared process. That is why proactive queue management is a win for everyone.
What retail gets right (and airports don’t)
Retailers live and die by flow. So they have built systems that respect both human psychology and operational efficiency. Here are a few lessons airports should pay attention to:
Segmented flow and smart layouts
Retailers use express lanes, self-checkout, and triage zones to keep lines moving. At airports, most passengers are herded into one process regardless of needs. Families, frequent flyers, and mobile-check-in passengers all end up in the same line. That’s inefficient.
In retail, if your cart is full, you expect a longer wait. But if you are buying a soda, you skip the line. Airports should borrow that logic: create fast-lanes for prepared passengers, allow mobile-verified travelers to bypass desk queues, and prioritize segmentation.
Self-service and empowerment
Self-checkout isn’t just about reducing staff—it is about removing friction. Airlines have started offering kiosks and app-based check-ins, but too often these tools are poorly integrated or underused. In retail, customers use kiosks because they work and are positioned where people need them. The same should be true for airport tech.
Information is everything
Retailers learnt that transparency reduces frustration. When you know how many people are ahead of you, or how long your wait will be, you are more patient.
At airports, uncertainty rules. Why not show live wait times? Why not allow passengers to pre-book a security window like they would a movie ticket? In fact, Schiphol Airport in Amsterdam already does this through its Timeslots system, letting travelers reserve a slot for security screening and reducing congestion at peak hours.
Similar systems have also been introduced at other major European airports—Berlin Brandenburg and Frankfurt both offer digital reservation services for their security checkpoints, helping distribute flow and minimize bottlenecks (BER Runway and FRA SmartWay).
Queue design matters
We explored this at length in our article on queueing strategy and layout. Poorly designed lines cause confusion, collisions, and stress. Airports often overlook this basic principle. Simple changes—like serpentine queues, clear signage, or even calming music—can reshape the experience.
Treat time as a product
Retailers understand that the environment where you wait matters. Disney theme parks are perhaps the gold standard in this regard—designing queues that feel like part of the experience through storytelling, theming, and visible progress. Apple Stores follow similar logic, using product displays and sleek design to make waiting feel purposeful rather than frustrating.
Airlines and airports could do the same—use media, art, or retail samples to occupy the mind and shrink the perception of wait.
What is different about airports?
Airports aren’t retail—there are security mandates, international regulations, and little room for improvisation. But that doesn’t mean retail strategies don’t apply. It means they need to be adapted.
Security lines can’t be eliminated—but they can be optimized. Think of TSA PreCheck or biometric ID systems. Immigration must follow the rules—but queues can be split based on flight time, mobility, or citizenship.
What airports need is retail-inspired thinking, not retail imitation.
What airlines and airports can steal from retail
Here is a cheat sheet for starters:
- 📱 App-based queue slots for security or boarding windows
- 🚶 Fast lanes for mobile check-in or carry-on-only passengers
- 🔁 Split boarding by row zones and group identifiers
- 🧭 Clear signage and live wait-time displays
- 🧍 Serpentine layouts with visible progress
- 🎧 Audio/visual cues to guide the flow
- ✈️ Better use of staff as flow managers, not gatekeepers
The psychology of queuing: invisible triggers
In behavioral design, there is a key insight: people will tolerate waiting—as long as it feels fair, predictable, and in motion.
In other words:
- Unoccupied time feels longer than occupied time
- Uncertain waits feel longer than known waits
- Unexplained waits feel longer than justified waits
- Unfair waits feel worse than equal ones
These principles have been studied and proven across sectors. Research by David Maister and others in service psychology supports these insights, which are also detailed in the academic literature on customer experience design. They apply just as much at Gate C22 as they do at checkout in Target.
Want a real example? Schiphol Airport in Amsterdam uses curved queue lines at security because it creates the illusion of faster movement. This design choice, part of their broader effort to redesign the security experience, has been documented in industry reports such as this piece from Future Travel Experience.
That design choice lowered stress levels—even though the actual wait didn’t change.
Recovery matters too
What happens when things go wrong? That’s where great retail and aviation align: recovery is part of the experience.
Retailers know that a well-handled delay (with apologies, updates, or small perks) can improve loyalty. Airlines often leave passengers in the dark. You can’t prevent every delay—but you can design how it feels.
We explored this in our recent post on digital queue abandonment. Lack of information causes drop-off. In airports, it causes anger and anxiety. Solve that, and you keep passengers calm—and onboard.
Conclusion: waiting is inevitable. Frustration isn’t.
Shep Hyken, a customer service and experience expert, famously said:
The best companies don’t just fix problems. They prevent them.
Airports and airlines will always have queues. But if you borrow the best lessons from retail—about layout, flow, perception, and communication—you can make those queues smarter, faster, and easier to bear.

That means happier passengers, smoother operations, and more time for people to enjoy everything else you have built around them.
Want a place to start? Don’t just analyze where people are waiting—analyze how they feel while doing it.
Because perception drives behavior. And better queuing drives better business.
📬 Get weekly queue insights
Not ready to talk? Stay in the loop with our weekly newsletter — The Queue Report, covering intelligent queue management, digital flow, and operational optimization.



